All Success and failure boils down to a fairly predictable equation. Often nuanced and complex as well as typically outside of our conscious awareness, it nonetheless remains self-evident and rational.
I’m eluding to the equation of success and failure.
Achievement is a micro-progressive series of victories and compounding momentum… It’s a cyclical process of not giving in to fears, doubts, discomfort, and successfully making targeted advancements or breakthroughs.
Real success is not just an end result. Real success is the fulfillment of all properties required to complete the vision. Complete success is both the product and the process by which that product was created.
Complete success occurs twice. In the doing, and then ultimately in what ‘got done’.
It starts in the thinking process and results in the proper doing of a thing.
Mastering the G-Code comes down to doing the right thing, the right way, at the right time.
The Development Cycle of Success and Failure
The development cycle is the unit of measurement that determines our end results more so than any other performance variable or factor evident in the equation of our success or failure.
Whether that cycle of progress and development is one hour, one day, one week, or 10 years… The results we achieve will tell the story of our earnest and disciplined dedication to the development of our craft and skills. When we focus our efforts, energies, resources, and emotions into meaningful growth along our natural and true path we build the foundational properties and abilities necessary for becoming our full selves.
This is the basis for what we call complete artist development. Modern artist development. From the inside out. Following the most effective pathway for growing all 3 dimensions of a modern music business.
Traditionally, Artists Have been Setup To Fail in a Game They Never Learned How To Play.
The biggest problem with being an Artist in the Modern music industry isn’t the lack of opportunity, it’s the fact that we’ve recently transitioned from a world where most Artists had long been conditioned that they needed to rely on some external dimension to be successful.
Now although many do realize that they indeed can become successful on their own, it’s evident to us that many within our global community still don’t really understand the essential elements required to do so.
Why Most Artists Are and Will Remain Broke
There is but one fundamental requisite for a thriving and prosperous career as an Artist in the Modern World. It starts and ends Inside your mind. And as much as I harp on this with my clients and students, (you gotta get your mind right first) I don’t think the message always fully settles in properly.
You’ve heard it before, you’ll hear it again, but it’s hard to over hear the fact that your INNER OS, your mindset or mental map of the world-IS the quality of your life, it shapes the quality of your career, and determines the impact you can have with your gifts and your message… Period.
Don’t believe me?
Go ask a guy like Nelson Mandela, (may his soul rest in peace) or Stephen Hawking.
Our career, our relationships, our belief in what’s possible and what we’re uniquely capable of-on every level, is directly governed and influenced by our invisible dimensions. Our internal narratives and habitual patterns of being, thinking, doing, eating, repeating, repeating, repeating.
To grow in successes and compounding achievement through each development cycle, then, an artist must learn how to do each act in a successful way via an effective process that leads to the desired results.
This inherently mandates the clarity needed to do so. We cannot achieve any outcome or objective in a successful way – if we do not first understand what that outcome or objective is.
Though a vital step, it’s still only the starting point.
The active process for training to achieve that result, the journey, is where the real story is told, and the resulting success is won or lost.
Every development cycle consists of at least 1 primary objective or target, a set or sequence of actions, and a result.
Every development cycle starts within the mind and from your state of being, it should begin with a conscious understanding of the plan of action, the tasks and targets for the project, and should end with a debrief/hot wash to review and assess the results.
Pay greater attention to the only things you can ever influence/affect
What we focus on expands. What we think, do, or say are the only things we can ever maintain responsibility for, and influence our environment with.
When we have any kind of negative idea pervading and policing our think boxes, we have just compromised control of our greatest asset. Whether or not we have conscious awareness of what we are doing or thinking, that is always the source of the affliction, and thus squaring that away becomes mission critical.
Their is a Scientific Formula for Success. As questionable or provocative as it may sound, the laws that govern the success of any scale or magnitude aren’t much more complicated than the common understanding that an apple detached from it’s vine will ultimately fall to the ground.
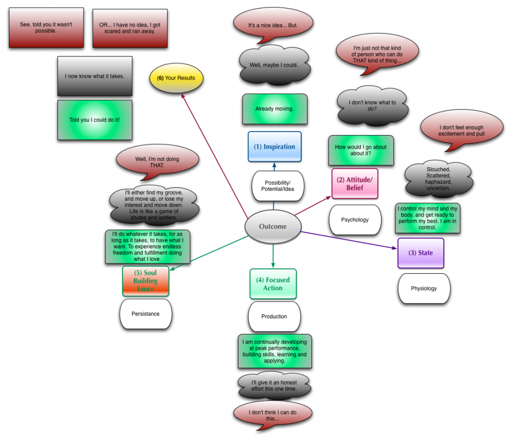
The Development Cycle is one iteration of the Success OR Failure Cycle.

That looks like a wacky graphic but hang on and let me explain.
As you’re familiar-or are at least beginning to understand by now, all dimensions of our career are connected. Modern Artists embrace this integrated trinity of Artist, Entrepreneur, and Self Manager/Leader, and are much better for it.
So in addition to being rockstars, as modern musicians we are first and foremost just good people, at the center of our music career we have to understand how to perform optimally to manage and take care of ourselves, to regulate and improve our overall health and fitness, and to do that requires we understand exactly how the Cycle of Success or Failure works – in order to traverse the pitfalls and growth traps waiting to trip us up if we aren’t mindful and prepared.
Let’s take a quick spin on the wheel and see if we can get on the same page with this diagram.
As you can see there are 6 connected phases that directly effect and depending on the path you follow will lead you to your result.
Let’s say your brain just flashed eureka and lightbulbs lit up your idea box as you stumbled on a fresh new blog post or maybe even a larger multi-media content sequence…
In this diagram as you can see by following the corresponding color coded dialogs around the circle it’s not hard to understand that our internal patterns, beliefs, state of being, willingness to step out of comfort, personal discipline, motivation and persistence are the determinant variables for success or failure.
The idea, it’s strength or potential flaws, it’s level of “likely to be a home run” or not aren’t the key distinctions the Cycle of Success or Failure illustrates so clearly…
It’s in our pattern of processing, connecting to, managing the development of, and coordinating the follow through with-that really counts.
Seems simple enough huh?
Well It is!
But here’s the rub…
What happens is that each cycle around builds greater grooves for our behavior and response patterns. It’s easy to see how even someone who continuously struck gold with dynamite ideas, insights, experiences, or other creative seeds could seriously squander those brilliantly capable buds otherwise ready to produce the fruits and harvest desired.
We are creatures of habit. The more we think a thought, the more we think it. The more we repeat a belief, an idea, a habit, any kind of pattern – we further engrain it into our neural circuitry. Like the grooves on a vinyl record.
Before we drift too far out into the many complex elements involved in the psychological wonderland we’re briefly examining, the bottom line we can come back home to is this…
The cultivation and development of your idea seedlings, your inspired initiatives and soul juicing projects or tasks are just as important as the initial rush or pleasure we get from having inspired ideas and those joy filled flow states that make life really sing sometimes.
It’s apart of the process of growing your content.
It’s not unlike growing and harvesting crops in your own organic garden. In fact… When you really think about it… It is pretty much exactly that.
That is exactly what you are doing. Growing and harvesting your own authentic, meaningful, organic content. This fruit you are farming will become assets that act as your unique currency in the global marketplace.
The point is that you can easily develop bad habits, bad patterns, neglect your unassuming seedlings of greatness that will a little focused cultivation could sprout into wonderful flowers that pay off in many different ways.
Remember, everyone is already overloaded with ideas and information…
You are probably already wayyy to hard on yourself as it is…
Don’t forget that nurturing and cultivating your visions/creations/ideas/art is the 90 percent that comes after the idea… and right before the payoff you deserve!
The next time you find yourself discounting or negatively killing off that inspired idea or initiative, revisit this map. Diligently walk through the phases and stick with it even though it may seem silly or trivial…
Train yourself to not dismiss or compromise your best ambitions, intentions, or ideas. Keep your Development Cycles in the Green, or at the very worst temporarily in the grey… But always keep your mind and your cycles out of the red. Red is dead and theres not much left to be said.
In conclusion:
I know that this may sound goofy and simple, but it’s some variation of this fundamental cycle that plays out for each person, each day, in both tangible and obvious ways, as well as in much more subtle and nuanced manners.
The gear shift starts with and in the mindset. But a shift in mindset must then be followed up with a precise action to complete the mission, which is to fully experience the breakthrough insight.
To make meaningful progress, upgrade your mindset, and ultimately achieve endless freedom and fulfillment doing what you love-when and where you choose… It’s worth taking the time to do things properly.