Welcome to the Modern Music Business
With virtually nothing more than the resources you have available to you at this moment, you have all you need to attract, connect with, and convert potential fans into new, true, and super fans that love and support you for life.
At first, for most artists we’ve seen and worked with, this is both liberating and overwhelming.
The fact is, we hit the jackpot. By some stroke of luck, for any reason you can think of we happened to be alive at the greatest time in human history to be an artist or musician.
As a modern Creator.
And it’s time. to. dig. in.
O my friends, it’s time to liberate the Music Business. Led by artists and their fans. This isn’t the digital music revolution, this is the Artists Revolution.
It’s a creative revolution!
It’s time for you (for any musician ready to step their game up to the next level) to learn how to:
1) Most effectively utilize the new tools and resources available in the modern music industry
2) To develop and integrate the skills required to step the game of your music career up to the next level
3) And of course to upgrade your habits and mindset. Mindset is key. More specifically, to steer you clear of, and keep you out of the Creative Growth Traps-as well as continually, progressively making the Modern Musician Breakthroughs. To upgrade that think bucket of yours, what we call your inner OS.
In order to start, launch, or grow a thriving music career and full time content business, doing what you love, on your own terms.
The Modern Music Business Model & Marketing Strategy for Smart Musicians
With the right nutrients and the right strategy, that beautiful organism you are growing called your Music Career can thrive and produce both the creative freedom as well as the deep and lasting fulfillment you need to go to the next level. To reach true self actualization. The creative integration of artistic and entrepreneurial skills, uniquely led by you to form your brand and express your content cohesively. To claim control of your music career and harness the ultimate feeling right on that sweet intersection of empowerment and inspiration as an artist in the modern music business.
Integrates creativity & leverages technology in a sophisticated way
In as few as the last several years the Modern Music Industry has reached a foundational maturation level and exciting practical reality for Artists and Musicians at every level.
The Artists revolution has ushered in a dizzying assortment of new technologies which have changed the way music is created, bought, sold, promoted, distributed, marketed and experienced. Forever.
While there is an extensive list of books, blogs, articles, and interviews that break down the opportunities, implications, and consequences of the industries evolution from a number of different perspectives on both the Artists side, and the massively growing industry of supporting service providers…
The missing piece i’ve not found comprehensively covered and solved is the practical how to’s for what all the changes and upgrades to our industry really mean for us as artists and musicians; complete with an extensive, hands-on examination of the factors, processes, tools, skills, concepts and strategies for success as an Artist in the modern music industry.
This is a concentrated blueprint to the modern music business created for artists, by an artist whose been dedicated to your education and transformation from the start. Our mission is to serve the world through the education, coaching and training of independent artists and creators.
Again, we are proud to deliver this comprehensive online music business training series at no cost to you!
The purpose of this series is not to repeat much of what you already know, but rather frame and breakdown the larger structure and evolutionary process of our industry, from the narrative of an artist without any agenda other than to empower other artists across our global community to declare their independence, and liberate their music business.
Over the last 10 years i’ve been subscribed to most of the feeds, the popular and emerging blogs within our industry as well as developing my content, my skills, and my career as an independent artist… For myself, as well as most of my clients and students, there is too much information out there, and too little time. It’s like drinking from a fire-hose. Even within the filters of industry specific feeds, there is still too much filler news, tips, and vague or generic advice out there-so i’ve narrowed and laid out the content on my site to best serve you, with clarity and focus. To be a definitive source for growing your musical career and developing your full potential as an artist in the modern music biz.
We will be picking up steam pretty quickly and covering quite a bit of ground in a short period of time, so be forewarned. The first several lessons are going to be foundational, they will be long, and they will be important to lay the groundwork properly. To move forward, we should first know where we are, as well as understand from where and how far we’ve come.
Some of these training lessons will be longer than your typical list post, and more challenging to your perspectives than that guilty pleasure publication or favorite reality TV show. This content has been harvested from the trenches through a lot of hands on experience, working with a lot of musicians, and has taken a lot of work to produce. Especially for free. It is a definitive guide. It is intended to close the gap between where we’ve learned and seen the majority of Artists are right now, and where those on the leading edge, the successful modern musicians who’ve mastered the Rules of the New Game are.
That’s a size-able undertaking, but what could be more worthy a journey to pursue…
After many many clients and a lot of glowing testimonials i’ve developed the reputation of being the trusted career growth expert for artists and content creators. AKA the Music Business Architect. If we haven’t formally met yet, i’ll briefly introduce myself a little bit later. For now, let’s just jump right into the training.
Let’s run down a short list of the modern music industry game changers:
Let’s sum hundreds of thousands of years in cultural and technological evolution up to:
- Available tools and resources to create, produce, and publish broadcast quality music for less than $1,500 to and from virtually any place in the world.
- Available tools and resources to market, distribute and promote your content to and from anywhere in the world and build a loyal fan base that supports you through a direct relationship of mutual benefit for very low, or in some cases, no monetary investment cost.
- Available option on the menu of life = a career path and lifestyle built on doing what you love, on your terms, based on how well you do the things you’ll learn on this blog.
In the Modern Music Industry virtually anyone can produce, syndicate, and broadcast their message to a target audience at a cost accessible to anyone with the drive and resourcefulness to do so.
Today, you are the leader of your artistic career, the master of your destiny, and the designer of your lifestyle.
This is simultaneously good and bad news.
Musicians in the modern music business now find themselves in a new world and environment.
Gatekeepers are no longer necessary choke-points, and “manifest destiny” has never had a more tangible, realistic resonance than it does-right here-right now today. In the modern world we get to pick ourselves, own our own labels, and make our own luck. Artists operate at the nucleus of their music business, assembling the tools and team around their Core Focus Activities, what we call your Main Moves, and have managed to cut out the middleman.
Well, almost…
So what’s the problem?
Well, why do 93% of all albums released by independent artists in a year, sell less than 1,000 copies?
How come a survey conducted by ReverbNation and Digital Music News revealed that 75% of unsigned artists listed a major label record deal as their goal!?
The traditional record deal, as well as the seductive thought process behind seeking it-is no longer. Gone for good. The Modern Music Business, (the thing you operate) and the approach we teach, advocate and have seen most success with-is Grassroots Career Development. (Much more on that later)
As intelligent and talented as artists and musicians are, we still have to connect the dots on a practical level for ourselves, and that requires an honest assessment of our strengths and weaknesses, tuning in to what the real causes and obstacles are which hinder our expansion, and stepping up our Game.
Don’t worry… You don’t have to be “fixed.” You are not broken. But your career growth strategy, and some of your standard operating procedures may need some upgrades.
The most successful Artists, legends that you may look up to, musical geniuses and the most accomplished, connected, developed, experienced-players of the game constantly look for ways to improve themselves and their skills. They still encounter obstacles, still fall into one or more of the Creative Growth Traps from time to time, but they do something about it proactively.
Music Business Training 101
One of the most pervasive, ill defined aspirations I come across is what we call the Magic Curtain Myth…
It’s this pattern of thought, a belief that forms, for one reason or another-that romanticizes, or more accurately, fantasizes over an unrealistic idea that one day, if I do my very best, and I’m a good person, and I just get better at my craft, then magically the curtains will pull back, and someone/something will notice/find/discover me and simply make all of my dreams come true.
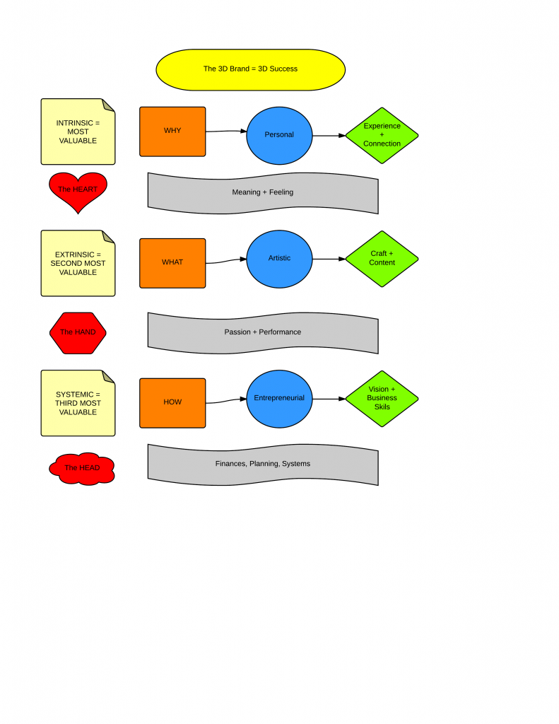
It’s a one dimensional approach to artist career development. It’s a symptom of Creative Growth Trap #1: Starving Artist Syndrome. Modern Musicians, and the approach that i’d like to show you is 3Dimensional. It doesn’t cause success which happens at the expense of another dimension. Relationships or health or artistic integrity for fame and fortune, for example…
Artistic, Entrepreneurial, and Personal. 3 Dimensional Success. Fulfillment, Achievement, and Contribution. Intrinsic, Extrinsic, and systemic. Your Art, your Bank Account, and the experience your fans have with your brand interactions. 3D success is basically all goodness, for all concerned, now and in the future. Take a look at the hierarchy of value across our three dimensions.
You could very much geek out on this, there is actually a whole science around this stuff. It’s called axiology. And no that won’t be on the test. Don’t worry. Just planting baby seeds now, we’ll return to-and be diving deeper with this in a later lesson.
The underpinning reason for the “gatekeeper mentality” has a long cultural history. It has been etched into our psyches as artists due to long held value structures and very real environmental factors throughout the history of our profession. Then, pretty much all of a sudden… Total Freedom.
In other words, the evolutionary growth from the traditional, the old world, the way things have been for the majority of artists-since forever… to where we find ourselves today, without chains or limitations, empowered with the modern toolset and creative freedom… is radical.
It’s a new industry, in a new world, a new game with new rules.
Thus it’s completely understandable! Theres little sense in attacking or accusing, or blaming things we don’t understand. For the last 10 years we’ve been identifying and addressing the underlying beliefs and thinking patterns that trap and entangle creative growth, as well as discovering and recording the remedial breakthroughs for overcoming them-as we’ve seen with hundreds of clients and students, not to mention having personally wrestled with as well.
A Gift and A Curse
As an artist or musician in the modern world..
You are the CEO of your Career.
Instead of going out and getting a job we don’t like, or choosing a career because we didn’t think we could truly do the thing we loved most… is over.
Think about what you might be doing, how you might be living, what you’d be doing to make a living just 100 years ago-instead of reading this manifesto printed in digital data translated through the screen you’re staring at.
That’s the good news.
Yet, there’s always two sides of the same coin, huh.
But wait, there’s more…
YOU are the CEO of your Music Business.
…and, uh, how do we do that!?
That’s the bad news.
The transformation from the traditional music business to the modern music business brought with it some new paradigms. A new set of rules. A fundamentally different architecture with new opportunities.
It’s a new ball-game.
With great power comes great responsibility
In order to enjoy the added opportunities of the brave new music business, we must first accept the added responsibilities of being a Musician in the Modern World.
There’s inherently new skills to develop, new tools and technologies to learn, and for many, (maybe even you and I) there are some unhelpful psychological scripts that could use an upgrade as well.
Whether you are completely DIY, or build a team to pull all these pieces of the puzzle together… Success in the new music business, the publishing industry, and any content based business in the new economy-is now a combination of the learned development of one’s artistic craft, in addition to their entrepreneurial savvy, and overall creative integration… that super skill of personal resourcefulness. If you don’t already consider yourself a leader, it’s best you start doing so immediately.
All the information and all the tools are accessible to almost anyone… There is no shortage of quality content available, nor is their a barrier to learn exactly how to use them.
It’s time to get more creative with the tools, with your content, with the experiences you design, and the lifestyle you create-doing what you love, on your own terms.
It starts with taking total responsibility. Reading this will give you the foundational blueprint for understanding the brave new world we live in as artists and musicians, as well as a proven system to take your music career to the next level in the modern music industry.
The opportunity is unlimited and increasingly expansive
As I mentioned earlier, in more places than I can count on all my fingers and toes, any artist can connect with the perfect, precisely targeted supporter, maven, backer, and True fan profile-for in many cases ZERO dollars, and in other cases for measurable pennies per click. Easily, instantly, all through the power of these always on, always connected inter-webs we share.
Traffic, in every size and shape… To any destination… Of every color and creed… Every race and religion… Every… You get the idea…
It’s right below your fingertips…
It’s all there.
Quick question…
Are you ready to pull the trigger?
If I were to turn the spigget on and send a fresh new stream of visitors and exposure over to you-would you know what to do with them? Would you feel like you have the systems and infrastructure in place to build lasting relationships and loyal super fans with the tens of thousands of potential new fans I could send you starting tomorrow?
Are you ready to spend money to run a campaign and put yourself out in front of new potentials in order to acquire new fans?
How much does it cost you to acquire a new fan currently?
Often times we believe that it’s just a matter of more exposure, if we could just reach more people, but typically there are steps that have to be taken first. These steps however, are sequential and orderly, and if taken will make you ready in all the ways that you should be.
It’s a terrible fact that Artists and Bands with all the right moves in every other area will go on tour, play large festivals or concerts, gain lots of well deserved press or exposure, and WASTE 80-90% of the real opportunity from their big events and new releases. As positive and optimistic a person as i am, i don’t know of another way to say that most musicians i see frivolously squander the vast majority of that traffic simply because they haven’t learned, or aren’t embracing everything you will be learning in this book. They needlessly make one of the Career Growth Mistakes, fall into one of the many Creative Growth Traps, and it costs both them and their fans.
It’s time we all upped our Game. It’s time for artists to take things to the next level.
If you reflect on, adopt, and implement what i’m going to teach you in the music business blueprint, you will begin to step your game up, accept the added responsibilities, and most importantly embrace the new opportunities of the new music industry!
The Modern Artists Revolution
Revolution’s catalyze evolution. Revolution ends in evolution.
The Artists Revolution = The grassroots movement we are experiencing as artists and musicians embrace a fundamental transference of power, back into the hands of the people, the Artists AND their fans. This direct connection, the elimination of superfluous political and financial overhead, as well as the shift of ownership and career control from an executive 3rd party, to YOU, the artist, as the nucleus and operator around which a hand selected team is assembled and managed according to need and resources.
The modern music industry birthed the Artists Revolution which has put the artists and musicians back in control. It has empowered the shift of command back into the hands of the people. The Artists, AND their fans.
This is the revival of the grassroots music experience, The G.A.M.E. Grassroots Authenticated Music Experience. The organic cultural experience as well the NOW DIRECT individual connection between the artist and their fans along the lifecycle of their entire career.
Technology has leveled the playing field for all artists and musicians, as well as enabled more valuable direct connection and conversation with the fans and followers that support them. Used in the way we teach and the ways you are going to be learning about all over this blog-uses technology in a sophisticated way, to enhance the human connection and fan experience, NOT the other way around.
Creativity and inspiration are the true drivers for Artists in modern world, and the palette of experiential expression now extends beyond vinyl, CD, or digital data. But you do have to know how to use the tools too.
The products and services that an artist can create and deliver to their fans are now limited only by the imagination. The tools of the Modern Project Studio now enable a sophisticated array of always on, always available communication formats and distribution channels designed to deliver your content (digital, physical, experiential) to anyone, virtually anywhere or anytime.
The enhanced creative capacity and resources to create your content, to more deeply connect, to more authentically engage with, and more directly communicate with those looking for your art, who’d value your stories and artistic expression; that’s the opportunity that is the Artists Revolution, born on the environmental infrastructure that is the modern music business.
The Artists Revolution empowers anyone who’s called to do it, the ability to create and share their content with those that value it, full-time, on their own terms.
Artists own and operate what’s called a content business. They create, communicate, and distribute content. Content businesses are lifestyle businesses, and unlike startups or brick and mortar companies, they can be grown on little more than an internet connected laptop and an imagination.
The practical capability to be themselves, and share their unique music, stories, and experience with the audience that supports them. This is the job description of artists and content creators in the modern world.
That’s the foundation of the new game. This is how we realize our full potential as content creators in the new economy, and how musicians went from flapping on the hood, strapped to the windshield of their own businesses, to having found their way into the drivers seat, in control of their music business, becoming skilled Operators of their own career.
The Artists Revolution is driven by a new set of rules. This new Game is how we put the heart and soul back into music. Back into it’s valued place in culture, and reconnect with it’s tribal, grassroots origin. The world isn’t getting bigger, it is getting smaller, and the evolution from a mass produced, watered down product created via committee-to a more authentic, grassroots level connection is the name of the new G.A.M.E.
The Modern Musician
There are only two types of Artists and Musicians in the modern world.
The first believes, hopes, relies, waits for someone to swing down from the sky and like a genie, instantly create the success, fame, and good fortune they’ve vaguely dreamt of…
They generically imagine a distant goal of big-time pop success, performing for 100,000 people at madison square garden. Piles of money, fame, lights and things that shine.
They don’t think about it much more than that. They don’t exactly know why they want that, nor do they have an idea of how they’ll get there.
They fall for what we call the Magic Carpet Myth-and secretly pray that the hand of god-or even the goodwill fairy disguised in a designer suit will swoop down, take care of business for them, and free them to a care-free fate where they don’t have to do anything more than what they are doing now.
The second type of musician believes that the success or failure of their career remains in their own hands. They hustle and prepare, set realistic goals, build a plan and CREATE opportunities! When they achieve their success-they aren’t surprised, and enjoy a greater sense of victory and satisfaction knowing that it is something that can’t be taken away from them. Their success was merely the result of deliberate consistent action towards a clear and realistic target.
Some people think life happens TO them, and some think they make can their life happen.
Though there isn’t anything particularly “wrong” with either approach, I encourage you to question many of the assumptions, beliefs, and ideas that you may have about your “job” as a Musician in our new economy, and what it will actually take to achieve your dream career on a very practical level-in our evolved economic landscape.
The Artists Revolution has birthed the next evolution of artist and musician, the Modern Musician. Artists and Musicians in the Modern World who play the game at a different level. Who understand the rules of the new game to grow their music career in the music industry, who have developed the right mindset, who’ve developed their Entrepreneurial skill-set and mastery over their tools. The Tools of the Modern Project Studio.
They easily recognize opportunity everywhere they go, have complete control of their destiny, their musical content, and the income they create with their content business. Who’ve declared their independence as Artists/Musicians in the Modern World, over the lifestyles they design, and the projects they choose to take. I am one of them. And there are thousands of Modern Artists and Musicians all over the planet who’ve embraced a core set of principles (knowingly or not) and find themselves on the leading edge of culture and communication in our global community.

Today, any artist or musician willing to do the work can build and sustain a full-time career doing what they love, on their own terms. It is not fairy dust to say that pursuing your dreams as an artist is more practical and achievable than ever before.
Musicians in the modern music business have both the resources and the capacity to create a full-time living, doing what they love, on their own terms.
Commit to the journey and the process
Like any other fruitful career you’d build, it requires lots of work. But for those willing to do it, fortunately there are now proven, step-by-step pathways to get there. This is one of them.
Though a comprehensive, individualized assessment and career blueprints is the direct path, (and we help draw up unique blueprints that are tailor made for each artist’s unique career) there is a core set of principles and factors for success. Rules of the new Game. They are the reasons for success or failure as we’ve seen across a diverse group of artists, musicians, and content creators. We will cover this in depth.
The fundamental difference between the traditional musician and the modern musician comes down to an internal value system that underpins the very structure and operating principles of how they grow their career.
Modern Musicians believe that their security, their freedom, their fulfillment, their sense of peace and purpose comes from and remains within their control.
I am Jamie Leger, & I will teach you how to take your music career to the next level.
I want to transform the way you think about growing your career in the modern music business.
I’m going to challenge your very definition for success in the modern world.
I will teach you how to build loyal long-term fans, and help you show up for your audience like no one else competing for their attention is.
I’m going to help you determine what earning complete success really means for you, and give you a proven path to create it.
Over the last 10 years I have created, honed, and refined a systematic approach, a proven set of rules, philosophies, and principles that we teach and that I personally live my life and career by; It is a framework that will help you navigate, understand, and progress in your career as an artist in the new music business, and help you take your game to the next level.
Although artists are evolving faster than ever, there’s still a gap. Despite all the improvements and external upgrades-most of the artists we’ve seen and worked with have yet to fully embrace what we’ve learned is key in adapting to these new developments. In my experience, the majority of Artists are either trying to apply traditional strategies and ideas to a radically different industry, or are getting old/outdated advice.
The music business evolved. The landscape changed as well as the playing field, yet the approach and the mindset for how that translates into business model and behavior change-remains somewhat primitive and polarizing, at least from what we’ve seen with hundreds of students and clients at all levels.
Closing those gaps, solving those problems at a causal level requires an understanding and optimization of the 9 factors of success or failure. Mindset, Strategy, Skills, Environment, Habits, Identity, Relationships, Blueprints, Systems and Processes.
It requires a new way of thinking & strategy for growing your career. We are operating completely new vehicles. Everything was built upon foundations that are no longer relevant, and in many cases no longer exist. I want to help you change the way you think about growing your career, so that you can fully recognize and understand the opportunities in whatever your chosen course as an artist, for the rest of your life and thereafter.
I’ve attacked the mission of laying down the blueprints for how you can begin to experience the breakthroughs, upgrade your perspectives, and update your career in a few different ways throughout this blueprint so that you could absorb the concepts from a number of levels including conceptual, tactical, and via practical demonstration through an in depth case story. That one you will cost ya. 🙂 To be clear, there will be many use cases and examples covered throughout this blog.
This blueprint, and all my training-has been a labor of love. The central focus on simplifying the best of what’s working-as we’ve seen across many verticals of content creators, (centrally committed to musical artists and musicians) giving you usable, proven models, delivering practical, real world strategies and insight that you can immediately apply to your Artistic/Musical Careers growth and development.
As I teach you the rules of the new game and demonstrate practical uses for how to apply them, you are going to learn:
- What the evolution of the Music Industry; from the Traditional to the Modern Music Business means for you and your career as well as the way you think.
- Why you do not need a major label or a record deal, and what you really need instead.
- How you can take your career to the next level, grow your career and fan base more effectively than a major label would, or could, using the resources you’ve already got.
- How to leverage technology in an intelligent and practical way to spend more time doing the stuff you love. I.E. creating and connecting. And less of the stuff you don’t. I.E. Overcoming technical gotchya’s.
- The single most important focal point, the catalyst for growing your career, that you should be focusing the majority of your time and resources on.
- How to set yourself up for long-term success with ultimate creative freedom in our new economy.
I’m Going To Teach You All This SO THAT…
- You can avoid the career growth mistakes and the creative growth traps that I see so many musicians fall into that can derail their progress, stagnate their growth, and keep them from their own musical paradise, from achieving a state of optimal performance, and what we call Modern Musicianship. That keeps them from fully breaking through and experiencing their Music Business Liberation.
You can learn to do this like a pro, make the upgrades and take your career to the next level as an artist in the modern music business.
These techniques, if you apply them, will increase the quality of new fans you generate, the effectiveness of how you develop your career, as well as the lifestyle freedom and multiple revenue streams you enjoy in result.
The Grassroots Authenticated Music Experience.
Throughout the Music Business Blueprint, you will be learning 10 core rules that encompass everything you need to liberate your music business, and take your career to the next level. These are The New Rules of The GAME.
They can be followed as 10 steps to build a thriving, full-time career as a musician in the modern music industry.
Though this blueprint is a standalone body of work that you can study, reference and use to grow your career, it is also accompanied by a comprehensive training system designed to plug you in, turn you up, and implement strategies step-by-step to make the breakthroughs, develop the new skills, build more true fans, (a core fan base of repeated customers) and take your career to the next level with the customized support and accountability to make it last. When you are ready, we’ll be here. And though the Academy is the direct path to full time Artist/Musician status, and/or to take your already successful music career to the next level, you’ll find a ton of great content on the blog.
But let’s make a couple things clear…
This is for committed Artists and Musicians
I need not convince you to hear or answer your calling, or to make the art you are here to add into the world…
I am not here to teach you how to find your passion or train you how to make your music…
I cannot promise you’ll make millions of dollars or have a fancy house on the hill…
But none of these reasons are why you are here.
Creating and sharing your content is not an option for you.
It is like breathing.
It is what makes you feel alive, and it is the natural expression of who you are.
You are here because you have music to share, stories to tell, connections to make, and an unwavering commitment to building, launching, or growing your music career, doing what you love in the modern music industry.
This threshold has washed out all but the few who are left here with us…
So let’s continue.
I want to change the way you think about growing your career in the modern music industry.
While pundits and the rest of the industry continue to debate streaming services and royalty rates, everyone battles for social tallies and vanity metrics, let me steer you into where the majority of artists we see and work with are not focusing, and which we think you’ll see is the greater opportunity, as a pro-active musician-for building a thriving long term career, rather than winning the war for more likes and page views-in an increasingly attention scarce new world.
This is for you if:
- You would like to build a fan-base and a loyal audience in a highly effective way that centers around long term sustainability and authentic connection with your community.
- You would like to figure out one of the most concise and effective ways to develop, launch, or grow your career as an artist in the modern world.
- You can make the music and maybe even the music video as well, but you don’t have the platform to show it to many people, and want to learn how to do that.
- You have some social media activity and may have even gotten your website up already, but want to know how to truly grow a core base of fans that support you.
- You’re not sure what you need to know exactly, but you want to know how to be prepared for growing your career in the modern music industry…
- You’re considering getting back out there and doing shows again and wonder how you can you prepare yourself as an artist to better retain and stay connected with the people that show up for you.
- You don’t want to do it all on your own, and you don’t want to have to do it the long hard way.
- You’ve tried stuff in the past but… You’ve tried different marketing strategies in the past that sort of kind of works… but you still aren’t able to connect all the dots fully. perhaps you’ve already read the books, have been involved in other programs and still haven’t found success, or have been trying to piece things together from all over the place and have yet to find a complete system or blueprint, one that also includes advanced tracks for the individualized customization and the support that would help you get to the next level. And stay there.
If you any of those resonated with you, then please continue.









